AI-агенти
Експертизи
AI-оператори на базі OpenClaw
ШІ-агенти для автоматизації бізнес-процесів
Щодня сучасні компанії працюють у складній операційній екосистемі: документи, аналітика, чати, CRM, ERP, внутрішні регламенти тощо. ШІ-агенти — це окремий клас рішень, які підтримують працівників у повсякденних операційних задачах. Вони відрізняються від чатботів тим, що створені не для спілкування з клієнтами, а для допомоги всередині бізнес-процесів, наприклад, аналіз інформації, ухвалення рішень, підготовка матеріалів (під контролем людини). ШІ-агенти насамперед призначені для компаній, які вже налагодили бізнес-процеси, але прагнуть їх автоматизувати, зробити ще точнішими й оперативнішими.
У CortexIntellect ми розробляємо AI-агентів під конкретні внутрішні процеси компанії — не “універсального бота”, а рішення, яке інтегрується у ваші системи (CRM/ERP/BI/чати) і дає керований результат.
Що таке AI-агенти для бізнесу
AI-агент є автономним помічником співробітника, що працює із системами, регламентами, корпоративною інформацією і забезпечує виконання конкретних робочих сценаріїв. Він не приймає важливі рішення самостійно, а підсилює команду. Працівники виконують свої обов’язки швидше і впевненіше, адже цифровий помічник забирає рутинні операції на себе.
Як це відбувається на практиці:
- агент працює з контекстом роботи працівника (роль, процес, стадія завдання);
- має доступ до різних даних компанії;
- виконує набір дій або створює рекомендації;
- вбудовується в існуючі процеси.
Де AI-агенти можуть працювати всередині компанії
АІ-агенти приносять максимальну користь у тих місцях, де співробітники вже виконують свої завдання. Ось чому їх підключають безпосередньо у внутрішню інфраструктуру компанії:
- CRM;
- ERP/back-office системи;
- корпоративні чати (Slack, Teams, Telegram);
- BI/аналітика;
- внутрішні портали та бази знань;
- email та документи.
Які задачі вирішують AI-агенти (вигоди для бізнесу)
ШI-агенти охоплюють цілі робочі сценарії: від аналізу контексту до підготовки результату й ініціювання наступного кроку. Внутрішні AI-агенти фокусуються на конкретних бізнес-задачах команд, аби співробітники могли швидше орієнтуватися серед великої кількості даних, дотримуватися стандартів і виконувати свою рутинну роботу з нижчими часовими та операційними витратами — і все це без втрати якості та контролю. Ось ключові задачі, які вони вирішують.
- Зниження ручного навантаження завдяки виконанню повторюваних дій замість людини.
- Прискорення прийняття рішень — самостійно створює чернетки документів на основі контексту завдання та шаблонів;
- Єдиний доступ до знань — працівникам не потрібно переглядати десятки файлів та систем, адже вони отримують структуровані відповіді від ШІ-агента.
- Зменшення помилок — перевіряє результати роботи на відповідність внутрішнім правилам і стандартам компанії.
- Підвищення продуктивності співробітників — бере на себе рутинні задачі, що дає можливість працівникам концентруватися на пріоритетних завданнях.
- Стандартизація процесів — забезпечує єдину логіку дій у повторюваних ситуаціях для всіх працівників.
- Підтримка нових співробітників у процесі онбордингу — підказує стосовно правил роботи, процесів, інструментів тощо.
- Швидке виявлення відхилень і проблем у процесах — аналізує інформацію про задачі та їхні статуси і повідомляє про нетипові ситуації.
- Зменшення навантаження на експертів і керівників — обробляє частину типових запитів і перевірок.
- Покращення внутрішньої комунікації між командами — допомагає узгоджувати інформацію між підрозділами та мінімізує кількість уточнень.
- Прискорення ухвалення рішень — надає готові аналізи, варіанти дій і рекомендації. В результаті, команда швидше визначає наступні кроки.
- Моніторинг дотримання SLA та бізнес-процесів — стежить за виконанням стандартів і регламентів; сигналізує про відхилення та ризики.
Метрики, які зазвичай покращуються:
- час виконання задач;
- швидкість реакції команд;
- навантаження на працівників;
- SLA внутрішніх процесів;
- точність і повнота даних.
Типові AI-агенти для внутрішніх процесів
ШІ-агенти, підключені до CRM, ERP, корпоративних чатів чи аналітичних платформ, виконують конкретні функції: від підготовки документів і контролю відповідності регламентам до аналізу інформації та надання підказок щодо наступних кроків. Далі наводимо приклади типових AI-агентів, які часто впроваджуються в середньому та великому бізнесі і демонструють позитивний вплив автоматизації на швидкість та якість роботи компанії.
AI-агент з продажу в CRM
Суть: цифровий помічник для команди з продажу. Працює у CRM-системі та може підключатися до всіх каналів комунікації, якими користуються менеджери. Головним завданням цього АІ-помічника є оптимізація щоденної роботи менеджера й надання підтримки в ефективному процесі ведення угод.
Що робить: проводить аналіз листування з клієнтами, відстежує історію угод та взаємодій, виявляє пріоритетні контакти та пропонує наступні кроки для кожної угоди. Також підказує, як найкраще відповісти клієнту та надсилає повідомлення про пріоритетні задачі.
Інтеграції: CRM, email, корпоративні чати (Slack, Teams, Telegram).
Ефект: завдяки ШІ-агенту менеджери економлять робочий час, не витрачаючи його на виконання рутинних завдань. Вони також не ризикують пропустити важливий контакт клієнта чи етап угоди. Таким чином, робота із продажами стає більш послідовною, а процес ухвалення рішень пришвидшується.
AI-агент з інженерних знань
Суть: спеціалізований внутрішній AI-агент для технічних команд.
Що робить: шукає відповіді в технічній документації, репозиторіях коду, архівах рішень; пояснює архітектуру; підказує best practices.
Інтеграції: GitHub/GitLab, Confluence, технічна документація, чати.
Ефект: зменшується залежність від ключових експертів, пришвидшується онбординг й розробка.
AI-агент для HR-процесів
Суть: AI-помічник для внутрішніх HR-процесів і роботи з персоналом.
Що робить: відповідає на типові запити співробітників (відпустки, лікарняні, політики); супроводжує онбординг та адаптацію; веде профілі співробітників і кадрові події; аналізує резюме, допомагає рекрутерам з відбором; формує HR-аналітику (turnover, time-to-hire, залученість).
Інтеграції: HRM/ATS, документообіг, корпоративні портали, внутрішні чати.
Ефект: менше HR-рутини, швидший найм й адаптація, прозорі HR-дані. Таким чином, співробітники швидше отримують відповіді.
Внутрішній AI-агент знань
Суть: АІ-агент стає єдиною точкою доступу до внутрішніх знань компанії — інструкцій, регламентів, документації, описів продуктів. В результаті, співробітники можуть швидко отримати доступ до необхідної інформації.
Що робить: агент шукає відповіді у базі знань, документах та внутрішніх порталах; обирає для співробітника релевантні джерела; відображає готові посилання та рекомендації.
Інтеграції: внутрішні портали, бази знань, документообіг, корпоративні чати.
Ефект: працівники швидко отримують відповіді на свої запити і не витрачають час на пошук інформації. Так, зменшується навантаження на експертів, а виконання задач стає більш послідовним.
AI-агент маркетингової аналітики
Суть: це аналітичний агент для команди маркетингу, що моніторить ринок та дії конкурентів у реальному часі. Він також дає працівникам підказки про зміни ринку та нові можливості.
Що робить: стежить за сайтами і соцмережами конкурентів; фіксує активності й публікації; бачить зміни у цінах, пропозиціях, рекламних кампаніях. Агент сигналізує про можливий ризик, дає висновки на основі аналітичних даних стосовно майбутніх дій.
Інтеграції: BI-системи, аналітичні платформи, зовнішні джерела даних, корпоративні чати для сповіщень.
Ефект: завдяки роботі агента штучного інтелекту команда маркетингу оперативно реагує на ринкові зміни, отримує структуровану інформацію, на основі якої можна ухвалювати подальші рішення та коригувати стратегію. Це позитивно впливає на точність планування кампаній.
AI-агент для роботи з документами
Суть: АІ-агент готує різні види супровідної та комерційної документації, наприклад, ТЗ, інвойси, комерційні пропозиції.
Що робить: Щоб сформувати документи оперативно й без помилок, він працює з контекстом угод та аналізує історію комунікації, а також самостійно підставляє дані з CRM або ERP.
Інтеграції: CRM, документообіг, email.
Ефект: менеджери більше не створюють документи вручну. В результаті, зменшується кількість помилок, а підготовка матеріалів стає більше якісною та прогнозованою.
Не впевнені, який тип агента потрібен саме вам? CortexIntellect може провести короткий аудит ваших процесів і запропонувати 1–2 сценарії для Pilot/MVP, щоб швидко перевірити цінність AI на реальних задачах команди.
Типові сценарії застосування AI-агентів
Кожен із прикладних сценаріїв, наведених нижче, демонструє взаємодію ШІ-агента з інформацією, співробітниками та системами, а також відображає ефект для команди.
1. Підготовка комерційної пропозиції
Задача: оперативно сформувати комерційну пропозицію відповідно до контексту угоди.
Що робить агент: проводить аналіз листування з клієнтом, переглядає статус угоди, витягує ключові вимоги, підставляє дані в шаблон КП та формує чернетку документа.
З якими даними працює: CRM, email, шаблони комерційних пропозицій, історія угод.
Куди пише результат: у систему документообігу або CRM.
Ефект для команди: послідовна робота з клієнтами; пришвидшення циклу підготовки комерційних пропозицій; зменшення ручної роботи.
2. Перевірка відповідності регламентам
Задача: впевнитися, що процеси та документи відповідають внутрішнім правилам і політикам.
Що робить агент: аналізує документи, заявки, звіти або дії співробітників, порівнює з регламентами та повідомляє про помилки.
З якими даними працює: внутрішні регламенти, політики, документообіг, CRM/ERP.
Куди пише результат: у корпоративний чат або звіт у внутрішній системі контролю.
Ефект для команди: відсутність ризику порушень правил; зменшення часу на ручну перевірку; зріст якості процесів.
3. Підготовка внутрішніх звітів
Задача: вчасно генерувати регулярні звіти для команд та керівництва.
Що робить агент: збирає дані з CRM, ERP і BI-систем; агрегує інформацію; формує аналітичні таблиці або графіки; створює чернетку звіту.
З якими даними працює: CRM, ERP, BI, внутрішні бази даних.
Куди пише результат: у BI-платформи, системи документообігу або корпоративний портал.
Ефект для команди: швидка і точна звітність. Керівники отримують готову інформацію для ухвалення рішень.
4. Відповіді на внутрішні запити співробітників
Задача: оперативно надавати точні відповіді на повторювані запити від колег.
Що робить агент: шукає інформацію у базах знань, документах та регламентах; формує відповідь і прикріплює посилання на джерела.
З якими даними працює: внутрішні портали, бази знань, документація, корпоративний чат.
Куди пише результат: у корпоративний чат або внутрішню пошту.
Ефект для команди: оперативне вирішення питань; покращення комунікації між підрозділами; зменшення звернень до експертів.
5. Онбординг нових співробітників
Задача: підтримати нових співробітників під час адаптації та навчання.
Що робить агент: підказує стосовно процесів, інструментів та правил роботи. Дає відповіді на типові запитання і допомагає виконати перші завдання.
З якими даними працює: регламенти, документація, внутрішні портали, бази знань.
Куди пише результат: у корпоративний чат або систему онбордингу.
Ефект для команди: швидша адаптація новачків; менше навантаження на HR і наставників; стандартизоване навчання.
6. Контроль SLA та виконання процесів
Задача: моніторинг виконання завдань і дотримання внутрішніх стандартів якості.
Що робить агент: стежить за статусами задач у CRM/ERP, порівнює з SLA і повідомляє про відхилення.
З якими даними працює: CRM, ERP, внутрішні процеси та стандарти.
Куди пише результат: надсилає повідомлення у корпоративні чати або аналітичні панелі.
Ефект для команди: контроль якості процесів без ручного моніторингу; оперативне реагування на порушення.
7. Аналіз воронки продажів
Задача: швидко проаналізувати ефективність продажів та вузьких місць у воронці.
Що робить агент: вивчає угоди на різних етапах, виявляє затримки або ймовірні ризики, формує рекомендації для менеджерів.
З якими даними працює: CRM, історія угод, спілкування з клієнтами.
Куди пише результат: аналітичні панелі або звіти для керівників продажів.
Ефект для команди: швидке виявлення проблемних місць у продажах, надання інформації для покращення конверсії.
8. Автоматизація підготовки ТЗ та внутрішніх документів
Задача: створювати технічні завдання та внутрішні документи на основі наявного контексту.
Що робить агент: витягує інформацію з попередніх проєктів і переписок, формує структуру документа та підставляє ключові параметри.
З якими даними працює: CRM, email, шаблони документів, внутрішня база знань.
Куди пише результат: у систему документообігу або проєктну платформу.
Ефект для команди: пришвидшення підготовки документів, зменшення ручної роботи.
9. Моніторинг конкурентів
Задача: стежити за активностями конкурентів та фіксувати зміни на ринку.
Що робить агент: спостерігає за сайтами, соцмережами та публікаціями конкурентів; сигналізує про важливі зміни та інсайти.
З якими даними працює: зовнішні джерела даних, BI-системи, аналітичні платформи.
Куди пише результат: закріплює на аналітичній панелі або надсилає повідомлення в корпоративний чат.
Ефект для команди: швидка реакція на ринкові зміни; більш обґрунтоване планування активностей і стратегій.
10. Управління завданнями та пріоритетами
Задача: допомогти команді в організації робочих завдань та визначити їхню пріоритетність.
Що робить агент: аналізує список задач, їхні дедлайни, залежності та навантаження на команду в цілому; пропонує оптимальний порядок виконання.
З якими даними працює: системи керування задачами, корпоративні чати, календарі та CRM.
Куди пише результат: у системи таск-менеджменту або повідомляє у корпоративні чати.
Ефект для команди: дає можливість більш ефективно планувати робочі процеси; зменшує ризик пропустити важливі завдання; забезпечує рівномірне навантаження на працівників.
Міні-сценарії (user flows)
Ці міні-сценарії дають чітке розуміння механізмів роботи АІ-агентів на практиці. Вони показують, як цифровий помічник інтегрується у CRM-систему, внутрішні портали та бази знань, підтримуючи команду у повсякденних операційних задачах.
Міні-сценарії (user flows)
- Створення комерційної пропозиції
Крок 1: Агент штучного інтелекту аналізує історію угоди в CRM-системі, переглядає листування менеджера з клієнтом, з метою визначити ключові вимоги та контекст.
Крок 2: АІ пропонує структуру комерційної пропозиції і формує чернетку документа у CRM.
Крок 3: Менеджер перевіряє пропозицію у CRM та підтверджує її готовність до відправки.
Крок 4: Документ автоматично зберігається у системі документообігу і є доступним для надсилання клієнту.
- Складання внутрішнього звіту
Крок 1: Цифровий агент збирає та аналізує інформацію із CRM, ERP та BI-систем. Далі він робить підсумки ключових показників та відхилення від плану.
Крок 2: АІ пропонує структуру звіту у BI-системі та формує попередню версію з таблицями і графіками.
Крок 3: Працівник перевіряє інформацію у BI-системі й підтверджує коректність звіту.
Крок 4: Звіт автоматично фіксується у корпоративній системі і надсилається керівництву.
- Відповідь на внутрішній запит
Крок 1: ШІ-агент аналізує запит працівника у корпоративному чаті, перевіряє внутрішні бази знань і регламенти.
Крок 2: У чаті або порталі АІ пропонує відповідь з посиланням на джерела та рекомендаціями для дій.
Крок 3: Працівник переглядає відповідь у корпоративному чаті і підтверджує її для відправки.
Крок 4: Відповідь автоматично надсилається у корпоративний чат і фіксується у системі для подальшого використання.
- Автоматичне формування завдання на корекцію процесу
Крок 1: Агент проводить аналіз інформації про виконання завдань у CRM та ERP. Він виявляє відхилення від стандартних процесів або SLA.
Крок 2: У системі управління проєктами АІ пропонує конкретне завдання для корекції процесу, описує дії, які варто виконати, визначає пріоритетність і терміни.
Крок 3: Керівник або відповідальний працівник перевіряє завдання і підтверджує його створення у системі управління проєктами.
Крок 4: Задача автоматично з’являється у системі управління проєктами, і команда отримує сповіщення про неї.
- Підготовка кандидата до етапу інтервʼю
Крок 1: AI вивчає вакансію, бере до уваги вимоги до ролі, резюме кандидата та історію комунікації у HR-системі або ATS.
Крок 2: У HR-системі або корпоративному порталі агент створює короткий профіль кандидата. Він зазначає відповідність вимогам, сильні сторони, ризики. Також наводить список рекомендованих запитань для інтервʼю.
Крок 3: Рекрутер або hiring manager перевіряє профіль і підтверджує його використання в HR-системі/корпоративному порталі.
Крок 4: Профіль кандидата автоматично зберігається в ATS та доступний усім учасникам інтервʼю.
- Підтримка інженерів у роботі з технічною документацією
Крок 1: Інженер або технічний спеціаліст формує запит у корпоративному чаті або внутрішньому порталі. Він зазначає код, інциденти, внутрішні стандарти, архітектуру.
Крок 2: У внутрішньому середовищі компанії агент аналізує технічну документацію, репозиторії коду, RFC, runbooks та історію інцидентів — і використовує для цього RAG-підхід.
Крок 3: У корпоративному чаті/технічному порталі ШІ пропонує варіант відповіді із технічними поясненнями, посиланнями на джерела та рекомендаціями щодо подальших дій.
Крок 4: Інженер перевіряє відповідь і підтверджує її використання. Готовий результат зберігається у базі знань для повторного застосування.
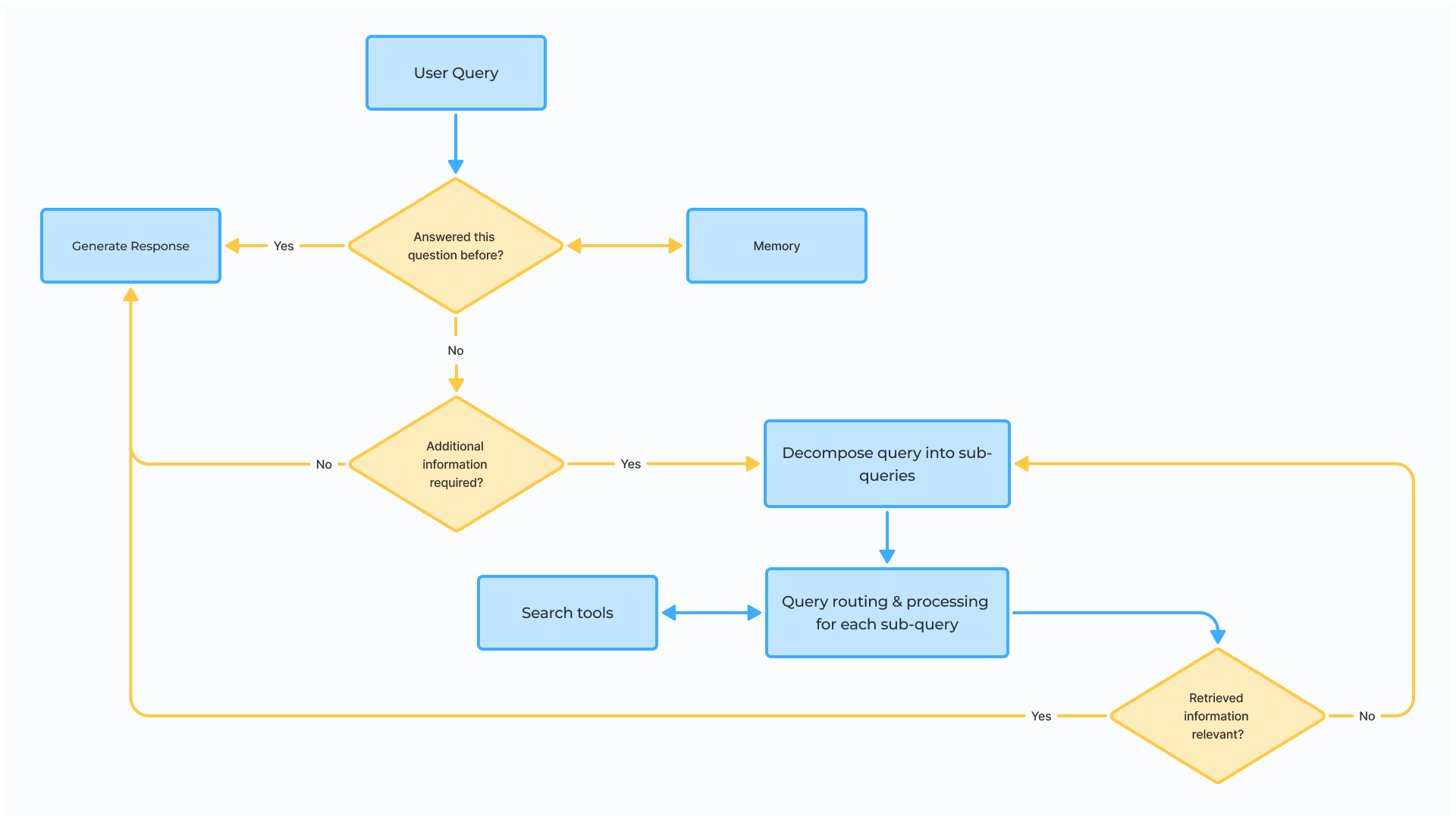
Як це влаштовано всередині (AI-pipeline)
Наводимо типовий AI-pipeline, за яким працюють діджитал-агенти:
- розуміння контексту — АІ самостійно визначає, хто є ініціатором запиту, у якій системі він працює, та в межах якого процесу виникла задача. Це дозволяє враховувати роль користувача, його доступи, поточний стан завдання та бізнес-контекст;
- робота з базою знань (RAG) — АІ-агент звертається до внутрішніх регламентів, інструкцій, документації та баз знань компанії і використовує тільки актуальні й дозволені джерела. Він також працює із зовнішніми ресурсами, наприклад, коли моніторить дії конкурентів або шукає резюме. Всі відповіді формуються із прив’язкою до конкретних документів і джерел інформації;
- аналіз листування та даних — агент проводить аналіз історії комунікацій, перевіряє статуси угод, стежить за показниками процесів або іншими структурованими даними із CRM, ERP або BI-систем;
- генерація рекомендацій — ШІ-агент формує пропозицію на основі зібраного контексту;
- виклик дій через API — коли працівник погоджує дію, АІ створює документ, ставить задачу, оновлює її статус та надсилає повідомлення. Дії виконуються через офіційні API інтегрованих систем.
- логінг та аналітика — робота агента фіксується: ви бачите, яку інформацію використано, яке рішення запропоновано, і хто це підтвердив.
Архітектура та безпека
Питання архітектури й безпеки є базовою умовою впровадження АІ-агента, адже він працює з корпоративною інформацією. Будуємо архітектуру так, щоб агент міг діяти в межах наданих йому повноважень, і людина завжди залишалася в контурі контролю.
- Доступи та ролі — ШІ-агент працює відповідно до ролей і прав доступу користувачів у CRM, ERP та інших системах. Він використовує лише ті дані, до яких має доступ конкретний співробітник або процес.
- PII/маскування — ви можете автоматично обмежити доступ до персональної або чутливої інформації.
- Аудит дій — будь-які дії агента (запити, виконані операції, використані джерела, запропоновані результати) логуються, з метою гарантувати повну простежуваність і можливість внутрішнього або зовнішнього аудиту.
- Контроль якості — результати роботи цифрового помічника можна перевірити за метриками якості або заданими правилами. Таким чином, зможете швидко помітити некоректні рекомендації та помилки й покращувати сценарії у майбутньому.
- Human-in-the-loop — найважливіші дії, до прикладу, зміна статусів, створення документації, запуск процесів, виконуються тільки після погодження працівником.
Обмеження та контроль (AI stop)
Логіка ШІ-агентів побудована таким чином, щоб обмежувати самостійність у критичних точках процесів і забезпечувати повну керованість з боку компанії. Зазначаємо, де саме проходить межа відповідальності AI.
- Де АІ приймає рішення самостійно: агент може аналізувати дані, виявляти закономірності, пропонувати різні варіанти дій.
- Коли підтвердження людини обов’язкове: Тільки після погодження співробітником відбувається створення документів, запуск процесів, зміна статусів або надсилання повідомлень.
- Які дії заборонені без підтвердження: створення або редагування фінансових/юридичних документів; остаточне затвердження будь-яких транзакцій або операцій; зміна ключових налаштувань системи або доступів; відправка офіційних повідомлень клієнтам або партнерам; будь-які дії, які можуть призвести до фінансових або репутаційних ризиків.
Як ми впроваджуємо AI-агентів
Впровадження ШІ-агента — це послідовний процес інтеграції в операційну модель компанії. Описуємо ключові етапи, що забезпечують коректну роботу агентів.
- Discovery (визначення цілей і сценаріїв). Разом із командою клієнта визначаємо бізнес-цілі, ключові сценарії використання та KPI. Вивчаємо процеси, у яких занадто багато ручної роботи, з якою може допомогти агент, а також фіксуємо рішення, що залишаються за співробітниками.
- Design сценаріїв (розробка логіки діалогу). Проєктуємо логіку роботи AI-агентів у конкретних процесах: продажі, маркетинг, операції, бек-офіс.
- Knowledge & RAG (структуризація інформації). Структуруємо внутрішні знання компанії: регламенти, інструкції, документи, довідники, дані CRM або ERP. Налаштовуємо RAG-підхід, щоб ШI-агенти працювали лише з актуальною інформацією та завжди могли посилатися на джерела.
- AI Development (розробка та налаштування AI-агента). Підключаємо відповідну AI-модель, налаштовуємо її під конкретні бізнес-задачі й сценарії використання. Реалізуємо логіку обробки звернень, враховуємо обмеження, правила безпеки та механізми human-in-the-loop.
- Integrations (підключення до CRM та інших систем). Підключаємо агентів до CRM, ERP, BI, корпоративних чатів, систем документообігу та інших інструментів. Налаштовуємо дії через API: створення документів, завдань, оновлення статусів, надсилання повідомлень. Усі результати роботи агентів одразу фіксуються в системах, з якими працює команда.
- Testing (перевірка на практиці). Тестимо роботу АІ у реальних сценаріях: звичайні завдання, нестандартні запити, пікові навантаження, граничні випадки. Перевіряємо логіку підтвердження, коректність інформації та поведінку агента у ситуаціях, де потрібне втручання команди.
- Launch (запуск у робочий режим). Запускаємо AI-агента у робоче середовище компанії. Передаємо команді регламенти використання, налаштовуємо доступи та проводимо коротке навчання працівників.
- Continuous improvement (постійне вдосконалення). Після запуску проводимо аналіз використання агентів, оцінюємо якість результатів і навантаження на команду. За потреби, розширюємо сценарії, додаємо нові джерела даних або оптимізуємо логіку роботи відповідно до змін у бізнес-процесах.
Вартість і терміни
Таблиця нижче демонструє, які формати AI-агентів можливі, чим вони відрізняються за складністю, та яких термінів і бюджету очікувати.
| Рівень | Склад рішення | Термін | Бюджет |
|---|---|---|---|
| Pilot / MVP (швидкий запуск для перевірки гіпотез) | 1–2 базові сценарії, мінімальні інтеграції або їхня відсутність, робота з обмеженим набором даних, спрощена логіка, без автоматичних дій, human-in-the-loop за замовчуванням | 1,5–2 місяці | $10k-25k |
| Business (повноцінне рішення для щоденної роботи) | Декілька сценаріїв, інтеграції із CRM та внутрішніми системами, обробка структурованих даних, рольова та умовна логіка, контроль дій через обовʼязкове підтвердження співробітником (human-in-the-loop) | 2–3 місяці | $25–60k |
| Enterprise (масштабне рішення для складних процесів) | Складна бізнес-логіка, кілька AI-агентів, розширений human-in-the-loop, аналітика, безпека рівня enterprise, кастомні інтеграції | 3–5 місяців | $60k+ |
*Ціни й терміни наведені для орієнтиру і допомагають оцінити масштаб рішення. Точна вартість визначається після discovery-етапу.
На розрахунок фінальної вартості і термінів впливають:
- кількість і складність інтеграцій;
- обсяг і структура даних;
- вимоги до безпеки та роботи з персональною інформацією;
- складність логіки сценаріїв і правил;
- роль людини у процесі (human-in-the-loop).
Що потрібно від клієнта
Щоб розпочати розробку та впровадження АІ-агента, забезпечити його коректну роботу відповідно до правил вашого бізнесу, нам необхідна вхідна інформація від клієнта:
| Дані | Формат | Хто надає | Коли |
|---|---|---|---|
| Документи та регламенти | PDF/DOCX/посилання на внутрішні бази | Бізнес-власник, операційний менеджер | Discovery |
| CRM/ERP структура | Опис полів, статусів, ролей, доступів | IT/CRM-адміністратор | Discovery/Integrations |
| Приклади даних | Тестові ліди, заявки, звіти (без PII або з маскуванням) | Бізнес або IT-команда | Knowledge & RAG |
| Правила доступу та обмежень | Опис ролей, дозволених дій, критичних зон | Безпека/IT/менеджмент | Design сценаріїв |
| Інтеграції | API-документація, webhooks, доступи | IT-відділ або підрядник | Integrations |
Інвестувати в AI зараз означає закласти основу для масштабування бізнесу, оптимізувати ресурси та підвищити продуктивність команди ще до того, як конкуренти зроблять це першими. Впровадження AI-агентів підвищує продуктивність співробітників, допомагає автоматизувати рутинні завдання, стандартизувати процеси, а також забезпечує швидкий доступ до знань та аналітики. Для вашого бізнесу це можливість досягати бізнес-цілей швидше та зосереджуватися на стратегічних пріоритетах.
Залишайте заявку на нашому сайті — і ми підготуємо демо та концепцію AI-агента, адаптовану саме під ваші сценарії.
FAQ
-
Чим AI-агент відрізняється від чатбота?
AI-агент працює всередині бізнес-процесів: розуміє контекст ролі/задачі, підтягує дані з CRM/ERP/BI, готує результат і може ініціювати наступні кроки через інтеграції (з підтвердженням людини). Чатбот зазвичай зосереджений на діалогах і відповідях клієнтам
-
Де саме AI-агент може працювати у компанії?
У CRM, ERP/back-office, корпоративних чатах (Slack/Teams/Telegram), BI/аналітиці, внутрішніх порталах і базах знань, email та документообігу — тобто там, де команда вже виконує роботу.
-
Які дані потрібні для старту?
Мінімум: регламенти/інструкції (PDF/DOCX або посилання), опис структури CRM/ERP (поля, ролі, статуси), приклади тестових даних (без PII або з маскуванням), правила доступу й обмежень, API-документація для інтеграцій.
-
Скільки коштує та скільки триває впровадження?
- Pilot / MVP: 1,5–2 місяці, від $10k (1–2 базові сценарії, мінімальні інтеграції, без автодій, human-in-the-loop).
- Business: 2–3 місяці, $10–25k (кілька сценаріїв, інтеграції з CRM/внутрішніми системами, рольова логіка).
- Enterprise: 3–5 місяців, $25k+ (кілька агентів, складна логіка, аналітика, enterprise security, кастомні інтеграції).
-
Як забезпечується безпека та контроль доступів?
Через рольову модель доступів у системах, PII/маскування, логування та аудит дій, контроль якості результатів і підхід human-in-the-loop для критичних операцій.
-
Чи може AI-агент виконувати дії самостійно?
Може аналізувати та рекомендувати (варіанти дій, чернетки документів, виявлення відхилень). Але створення документів, запуск процесів, зміни статусів, надсилання повідомлень — лише після підтвердження співробітника. Є також список заборонених без підтвердження дій (фінансові/юридичні операції, зміна доступів тощо).